2022年成人高考专升本(医学综合)真题试卷

发布时间:2025-08-21 浏览:

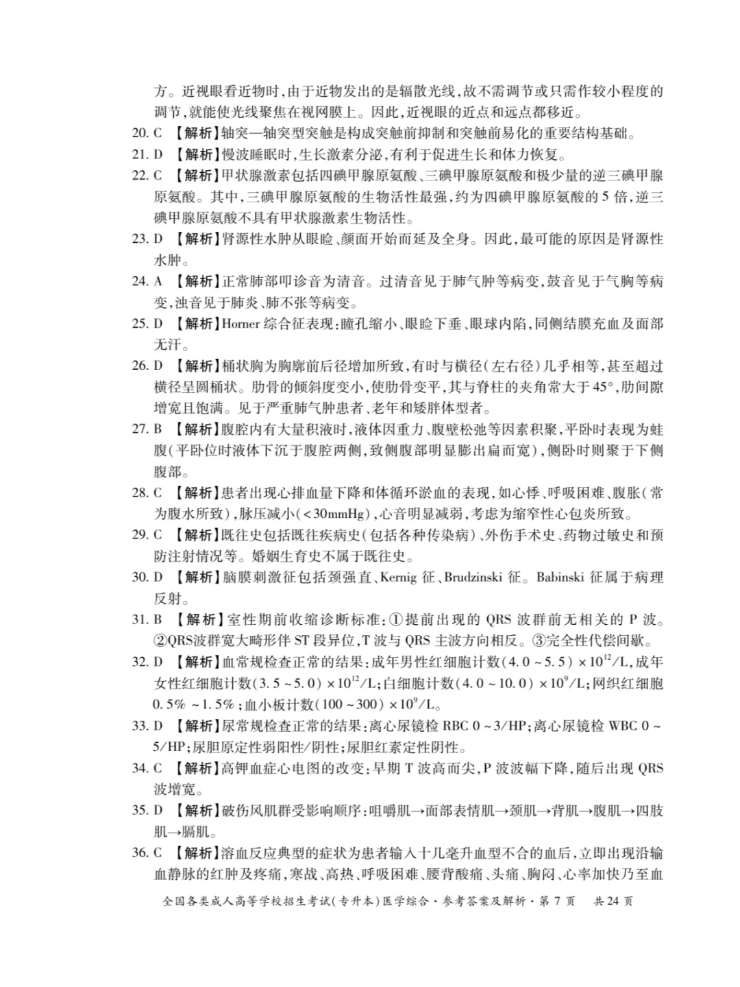
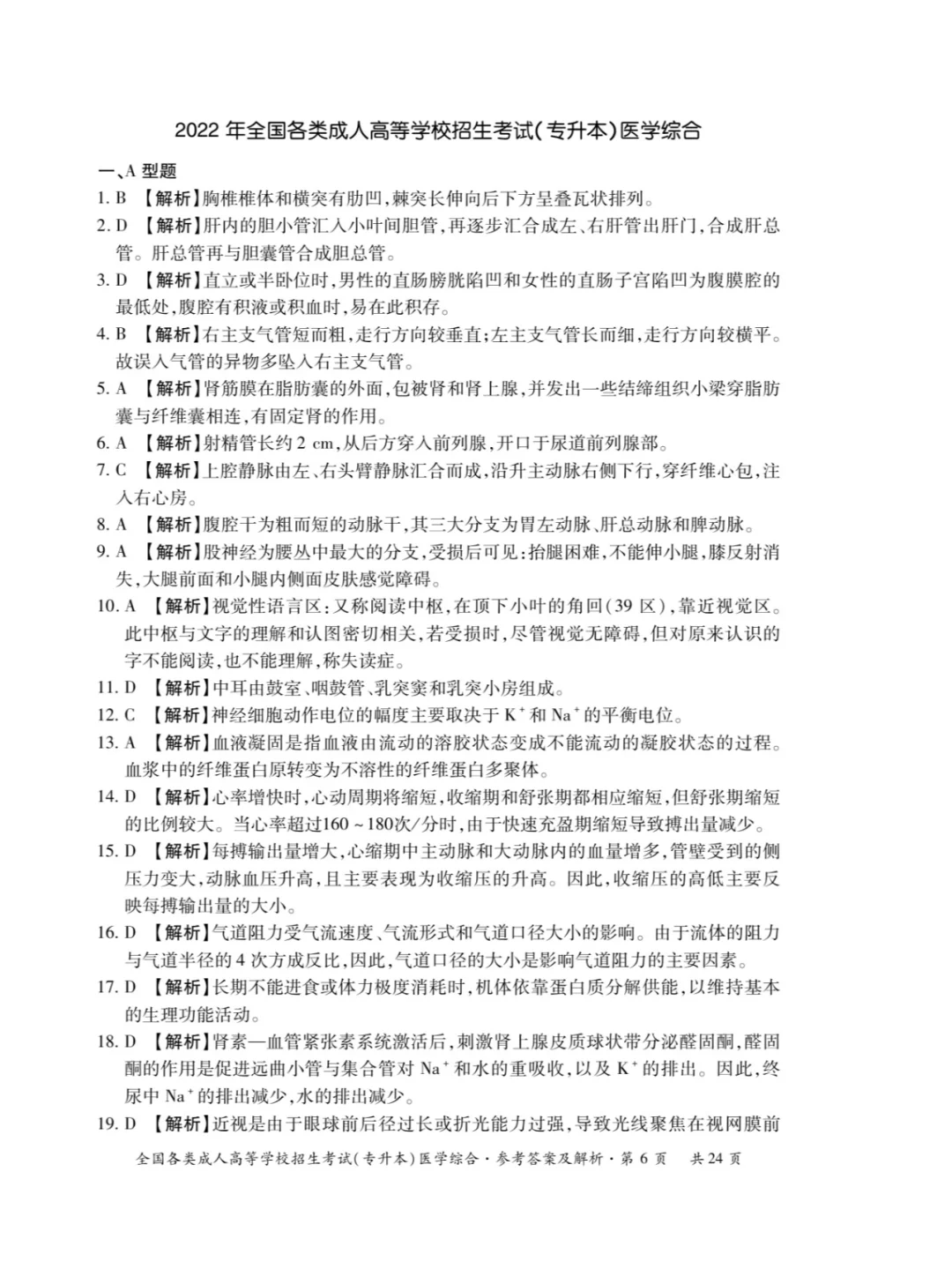
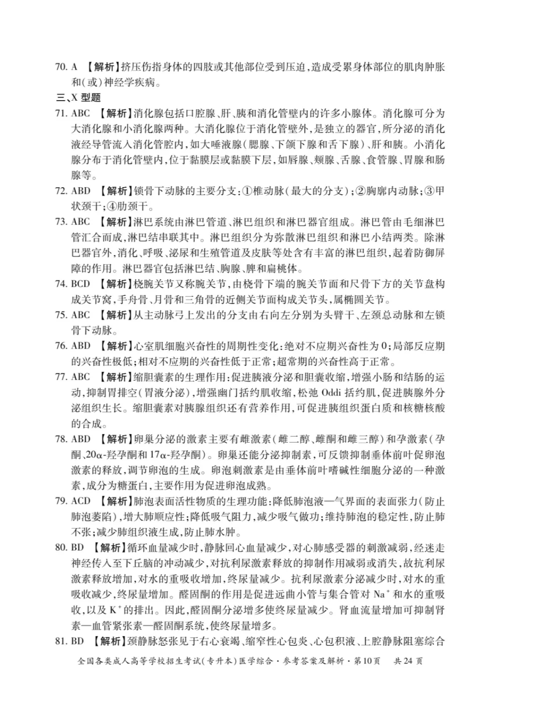
image.png

image.png

image.png

image.png

image.png

image.png

image.png

image.png

image.png


image.png

image.png

image.png

image.png

image.png

免责声明:本站所有信息均来源于互联网搜集,并不代表本站观点,本站不对其真实合法性负责。如有信息侵犯了您的权益,请告知,本站将立刻删除。

相关文章

2025年成人高考专升本大学语文全真模拟卷(一)

成考资料2025-07-15
2025年成人高考专升本大学语文全真模拟卷(一)

2025年成人高考专升本民法全真模拟卷(四)

成考资料2025-07-15
2025年成人高考专升本民法全真模拟卷(四)

2025年成人专升本-大学语文试题(二)

42.下列人物同属于道家学派的是( )A.庄子和荀子B.老子和孔子C.墨子和韩非子D.老子和庄子【答案】D【解析】孔子...
成考资料2025-09-26
2025年成人专升本-大学语文试题(二)

2025年成人专升本内科学考点知识点

第三部分 内科学基础(诊断学)第一章 问诊考点 现病史、既往史和个人史的概念及内容(1)现病史:起病情况与患病的时间;主...
成考资料2025-09-28

2025年成人专升本医学综合模拟题及答案

2025年全国成人高考《医学综合》模拟试题及答案本模拟共120小题,满分150分。测试时间 150 分钟。一、A型题:1...
成考资料2025-09-28
2025年成人专升本医学综合模拟题及答案

2025年成人专升本-大学语文试题(四)

59.《谏逐客书》中,李斯上书的君王是( )A.秦惠王B.秦昭王C.秦穆公D.赢政【答案】D【解析】《谏逐客书》是李斯...
成考资料2025-09-26
2025年成人专升本-大学语文试题(四)

2025年成人专升本《艺术概论》精选考点(一)

第一章 绪论考点1艺术概论的研究对象艺术概论的研究对象是人类所从事的艺术活动,以及与之相关的概念、范畴、理论和方法等。艺...
成考资料2025-09-26
2025年成人专升本《艺术概论》精选考点(一)

2021年成人高考政治真题及答案

成考资料2025-07-14
2021年成人高考政治真题及答案

2025年成人专升本4月份时政模拟题!

2025年4月时政总计120道题,均已更新在专升本必刷题软件中,应用商店搜索【专升本必刷题】,下载点击【题库】,25时政...
成考资料2025-09-24
2025年成人专升本4月份时政模拟题!

2025年成人专升本-大学语文章节习题(附答案)

24.“缘木求鱼”出自( )A.《诗经》B.《论语》C.《孟子》D.《荀子》【答案】C【解析】“缘木求鱼”出自《孟子·...
成考资料2025-09-26
2025年成人专升本-大学语文章节习题(附答案)

2025年成人专升本大学语文章节习题-议论文部分(一)

成考专升本大学语文章节习题(单项选择题)议论文部分1.“既来之,则安之”这一成语出自( )A.《季氏将伐颛臾》B.《秋...
成考资料2025-09-26
2025年成人专升本大学语文章节习题-议论文部分(一)

2025年成人专升本《政治》考前模拟试卷(三)

全国各类成人高等学校招生考试专升本政治全真模拟(三)一、选择题:1~40小题,每小题2分,共80分。在每小题给出的四个选...
成考资料2025-09-26
2025年成人专升本《政治》考前模拟试卷(三)

分类栏目